Question: Generate distribution

Hello.

I need to generate 200 random numbers from a normal(0,1). I used the following code:

N:=200:
Y:=Array(1..N):
for i from 1 to N by 1 do:
     Y[i]:=Generate(distribution(Normal(0,1))):
end do:

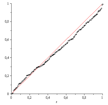
This code works. But the numbers generated aren't a random sample. You can check that in the following qqplot.

Why do it happen? The Random Generator of Maple is bad. Isn't it?

How can I generate a Random Sample from a Normal(0,1) (Or from other distribution)?

I attach the maple woorksheet used to create the Random Sample and the qqplot. random.mw

 

If you can help me I will be very grateful.

Please Wait...